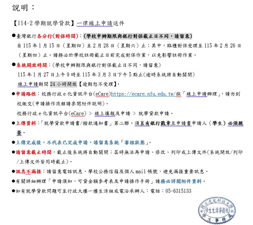
『114-2就學貸款-申請公告』日、夜學制學生就學貸款線上申請開放自115年1月27上午9時至115年3月3日下午5時止(系統準時關閉) 2026-01-21 學務處生活組 (一)114-2學期就學貸款申請一律線上申請送件,相關申請注意事項請務必詳閱附件。 (二)學校申辦期限與銀行對保截止日不同,請留意。 (三)如有就學貸款問題可至行政大樓一樓生活組或電洽承辦人:電話:05-6315133 附件一-114-2申請就學貸款須知(11501) 附件二-114-2 (日間學制)-就學貸款金額參考表 附件三-114-2(進修學制)-就學貸款金額參考表 附件四-就學貸款申請操作手冊範例檔 (1150120)