一、報廢作業自114年02月24日(一)起開始受理,電腦資訊設備自114年03月03日(一)開始受理。
二、各教師財物保管明細可上財管系統查詢;若需報廢者,請由財物經管人協助報廢作業。
三、請財物經管人自行上本校教職員工使用者入口網站【個人保管財產查詢系統】~【異動作業】/【新增申請案】/【財產報廢單】內填列。
四、報廢時請將報廢物及報廢單一併送交資產經營管理組點收。
五、有關電腦等資訊設備之報廢,需先送電算中心銷毁硬碟儲存裝置及檢視是否符合第六點的相關規定,由於電算中心目前人手不足,請前往電算中心前先撥電話告知。
六、電腦及大型機械等相關報廢品務必完整繳回,嚴禁拆取部份。
七、近幾年廢品得標廠商反饋意見,皆有提到本校電腦設備,被部分拆除或嚴重至整台電腦只剩硬碟及主機殼,於 113年8月21日起訂定本校不得拆除及更換設備如下:硬碟及基本配備【主機板、CPU、記憶體、電源供應器】,皆不得拆除,否則一律退還各單位補齊後才給予報廢。
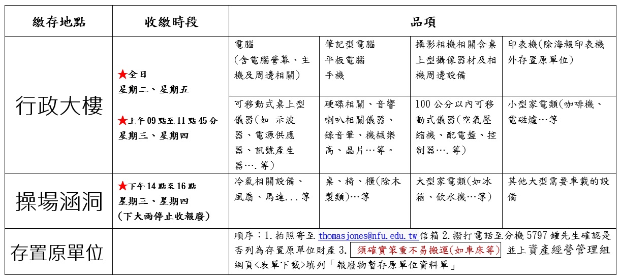
八、自113年起因應報廢品存放空間之調整,收繳地點及收繳時間異動,請各單位配合以下程序:
(一)請依繳存地點分類表勾選地點 (參考十、財物報廢物繳存地點分類表)。
(二)繳存於行政大樓及操場涵洞之報廢品,因人力不足重新調配,請依表訂時段並事先聯絡資產經營管理組承辦人,確認後再執行,運送路徑嚴禁走操場PU跑道。
(三)報廢品中之木製品、窗簾布、瓷磚、石磚、地板、玻璃、白板、無金屬沙發、全塑膠垃圾桶…等無拍賣價值財物,請各單位報廢時勾選【使用單位自行處理】,附上廢品處理過程照片連同報廢單送資產經營管理組審核。
(四)報廢時,應撕除財物標籤後,依廢棄物清理相關規定自行妥善處理。另有關危害性物品,請會知環安中心後再依相關法令辦理。
(五)軟體之報廢:
1.雖達使用年限,但仍在使用中不得報廢。
2.有光碟請一併報廢單送繳資產經營管理組。
3.無光碟只有授權書或購買證明,直接複印授權書或購買證明一併報廢單送繳資產經營管理組。
九、機械內若有油漬,請確實瀝乾後再搬運繳存。
十、財物報廢物繳存地點分類參考表:

相關分類疑問請洽資產經營管理組承辦人(分機 5797 ,手機直撥05-6315797)

請遵照紅色線綠色箭頭指示路線前往『操場涵洞』進行財產報廢,切記請勿將推車及貨車駛上操場而導致操場毀損。
總務處 資產經營管理組 敬上
114.02.20